马克思主义学院教师获2项教育部科研项目立项

2024年08月12日    作者:周东虎     编辑:李淼     审核:陈丽杰     点击:[]

 

 

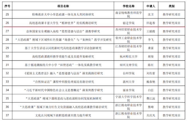
2024年,马克思主义学院积极推进科研增量工程,聚焦项目申报和教师科研素养提升,多次组织专家指导教师对申报项目进行打磨、论证。一份耕耘一份收获,叶大伟副教授《青年亚文化视域下高校意识形态安全防控机制》项目获2024年度育部人文社会科学规划基金立项,田起香博士《高校思政课丰富大学生“精神世界”的实践路径研究》项目获教育部社科司2024年度高校思想政治理论课教师研究专项一般项目立项。

版权所有©宿迁学院马克思主义学院    

地址:江苏省宿迁市黄河南路399号

邮编:223800  

微信公众号